拿下8000元奖金的项目,是什么水平?

本项目经过联合湖南科技大学光伏逆变以及电力电子研究生团队共同探讨方案。
项目成本:1200元,获得奖金:8000元!
参加赛事:立创开源硬件平台_星火计划·外包赛道。
项目描述本项目为DC-AC逆变器,输入DC为24-72V,两路输出AC为220V50hz。是一个3.5KW大功率逆变器。

逆变器重量2.6KG,十分方便携带,可谓是居家旅行必备神器。
功能说明逆变器长时间运行最大功率是3500W
带有快充输出最大功率100W;两路(A口+C口)DC快充USB输出
带有多种保护:过载保护、短路保护、反接保护、高温保护、软启动
带输出电压显示
全文导航5大部分:电路原理(第一级升压电路、第二级升压、第三级逆变、辅助供电、防反接电路、逆变小板(EG8010)、PCB说明、金属外壳)、电路设计、设计注意事项、物料清单、开源协议与说明
设计原理
1.项目分析
根据项目要求,我们发现逆变器现在的方案都比较成熟,尤其是EG8010系列。但本项目的要求是——在24-72v宽输入直流范围内工作。

项目要求截图
由于我们的DC前级采用的是LLC调频升压,所以我们无法通过LLC的拓扑结构改变电压,这样我们就需要在后级再加一个BOOST升压,将我们的LLC输出直流升压到340V直流逆变母线电压,这样就可以符合我们的要求了。
由于我们的功率较大,还需要使用同步整流BOOST升压提高效率。
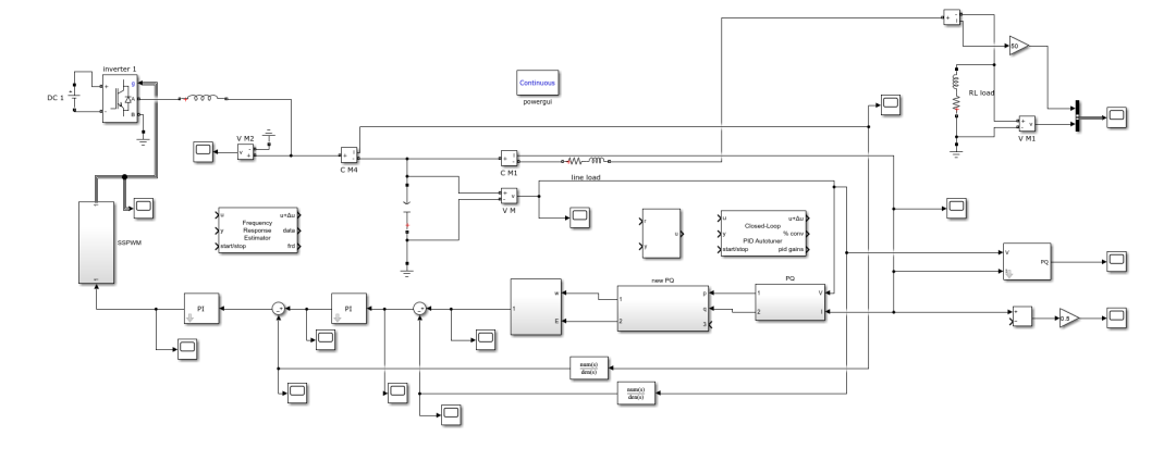
整体的拓扑结构由下图所示:


这是我们使用matlab进行仿真的一个初步模型,我们可以采用单极性SWPM正弦波调制。

输出仿真的正弦波

调制的SWPM波形
根据仿真我们确定方案可行性,后续进行电路设计。
2.第一级升压电路
第一级升压采用的是LLC升压。采用全桥结构,两个mos并联,电流可以到340A。
优点:效率较高
缺点:不可以调节电压,只能调节频率。

变压器为2KW两个并联,输出电压和输入电压比为29:3.256。

第一级需要使用电桥测试谐振频率。
由于采用LLC拓扑结构,谐振时功率才能到最大。

谐振公式
我测试出来的频率为65.5Khz。
我用小板子上蓝色的电位器调节频率。第一级测试成功之后就可以测试第二级升压:
第一级输入电压为24V时,输出电压有85V左右。波形为标准的方波,同时带有死区。


限流的计算公式
还需要修改BAT电池检测电压的分压电阻,否则开机蜂鸣器会长叫(网上卖的板子都是48V)。具体修改方法查看数据手册,改成10K。

由于MOS在高频运行情况下会有振铃信号的产生。
这里我采用了一个RC吸收电路吸收高频尖峰,计算公式如下:容谐振公式f=1/2πRC
图中是并联的RC吸收电路,这里MOS管的耐压一定要在150V以上。
3.第二级升压(同步BOOST升压)
这一级升压调试时先使用低电压进行调试。
测试到MOS的波形无畸变即可,如下图所示:
输出正常波形之后就可以输入一个100V,让它升压到340V。
这个时候大家要注意安全,不要用手去触碰电路板,我们在示波器上看到电压上来了就可以了。如果波形有任何的畸变和不正常,请立即关闭电源,仔细检查线路以及元器件选型。
二极管刚开始使用的是70V耐压,这里一定要用1KV耐压的快恢复二极管,否则容易击穿。
限流电阻的计算公式
这里MOS管的耐压一定要在600V以上。
4.第三级逆变
第三极逆变采用经典的EG8010逆变方案。
这个调试是非常简单的,开始调试之前一定要检查MOS是否有短路以及虚焊,否则容易炸管,我们在调试的时候也要注意安全。
我们可以限制电流来调节第三级逆变。
电位器R56为调节电压的电位器,我们可以将输出电压进行微调。用示波器一边观察波形一边调节。
切记不要夹示波器的地到AC输出上,调试过程中一定要注意安全!
这里MOS管的耐压一定要在600V以上,同时调节方式为单极性调制。mos管的发热不均匀,需要我们进行散热!!
EG8010的跳线设置
我们要设置成3S软启动以及500ns死区时间。
5.辅助供电
辅助电源分三个部分。
第一个部分为24V-72V直流降压到12V,为第一级电路提供电源。
第二个部分为100w快充协议芯片控制EG1163S的输出电压FB引脚,从而调节快充输出电压。默认电压为5V,切记不要将电阻调至20V。
第三个部分为80-200V降压模块,为第二级以及第三级电路工作。要等第一级电路升压工作正常之后,第二级和第三级才会工作。
需要购买100W功率输出的IP2726。
IP2726在我另外一个65W氮化镓电源里也有应用,这个芯片为DFN封装在焊接时,记得检查有没有虚焊。
6.防反接电路
由于输入电流较大,所以不能用二极管来防反接。电源接到两个M3的焊盘上,负极串联一个NMOS。
正接时,MOS管导通
反接时,由于电阻电压作用,MOS管G级电压为负,MOS管截止
7.逆变小板(EG8010)
逆变小板采用金手指焊接到PCB上,上面还可以接一个定制的屏幕显示参数。
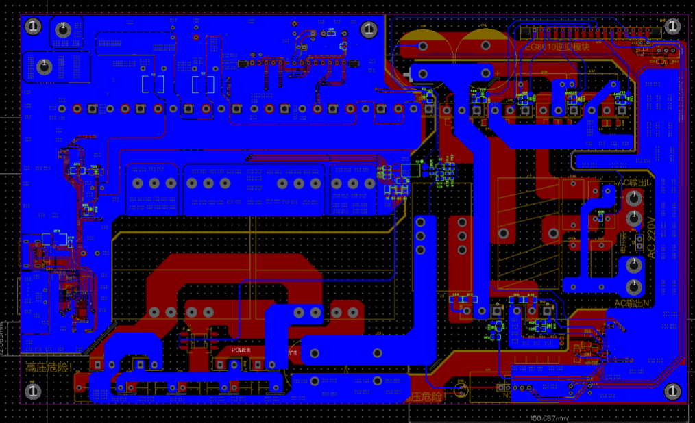
8.整体PCB
PCB背面
整体PCB采用双层板结构,高压部分和低压部分隔离,同时留有空隙安装散热铝块。大家可以按照我这个尺寸买铝块。
在大电流部分我采用了开窗处理,我们要在上面焊上一层厚厚的锡。
在安装PCB的时候,一定要注意和底壳之间留有空隙,否则容易接触短路!!!
需要电路源文件可自取,无偿分享:
9.金属外壳
外壳采用的是金属公模。
电路设计(8张)设计注意事项设计这款电源总共炸了前前后后20个MOS。一个MOS的价格就是一顿午餐,请大家一定要检查清楚是否有虚焊以及短路!!
依据我的调试经验,第一级升压以及第三级逆变是最容易成功的,难度较大的为EG1163S降压和EG1164升压。
刚开始MOS的耐压不够,把后级的IP2726也烧了,大家调试的时候可以将电路板切成两半,将一半电路调试成功之后再移植到成品电路板上,这样可以降低烧毁线路的风险。
如果你板层都烧断线了只能重新焊接,这样的工作量是巨大的。
可以参考“设计原理”中的调试方法,刚输入的电压一定要小,同时连接示波器观察波形,波形有任何畸变应该马上断开电源进行检查。
物料清单开源协议本工程依据“”许可证进行授权,请勿用于商业,转载请附上原文出处链接及本声明。
本项目为首次公开,为本人原创项目。项目未曾在别的比赛中获奖。
开源信息:立创开源硬件《3.5KW大功率逆变器【星火计划】》作者:雷小八
什么是星火计划外包赛道?星火计划外包赛道是立创开源平台组织的开源赛事。
外包赛道有不同类型的项目需求。有企业发出,也有个人发出。
完成项目即可获得相应奖金,每个项目只对接一人,只要完成百分百有奖!
当然,外包项目也不是想做就做的。为了保证外包项目能按时交付+高质量,外包赛道还开放了“参与悬赏”功能,用于审核作者资质!
我会持续更新优质的开源项目!