普及数电模电知识,科教兴国。
大家好,今天来学习315/433M频无线收发模块RXC6,教大家做一个遥控开关,用来控制家电,非常实用。
先来看实物模块长啥样:

这是模块的正面图

这是模块的背面图
RXC6超外差带解码学习码无线接收模块,是一款性价比较高的ISM频段的接收模块,具有较高的接收灵敏度、低廉的价格,非常适合我们进行DIY制作。此模块无需外加任何电路即可以做到无线信号输入到数据信号输出,自带数据解码电路,可轻易实现无线产品的开发。
由模块的背面图可知,从左往右数,其引脚分别是:GND(电源负极),VDD(电源正极),D3(数据输出脚),D2,D1,D0,SW(外接学习按键)。最右边还有个焊盘(孔),这是用来焊接天线的。

RXC6共有3种输出方式:点动,自锁,互锁。点动就是,当我们按下遥控器的按键,接收板的数据脚就有输出,松开按键,停止输出。自锁就是,当我们按下遥控器上的按键一次,接收板的数据脚有输出,松开按键,输出不会中断,持续输出,只有我们再按一次按键,输出才会停止。自锁输出时,4个数据脚相互独立,互不影响。互锁就是,4个数据脚同时只能有一路输出,互相锁定,有你没我,有我没你。
那么如何改变接收板的输出方式呢?看模块的背面,有两个没有焊上的焊盘T1、T2,默认T1、T2是没有焊上的,是悬空状态,此时对应的是点动模式。当T2焊上接地,T1悬空,那么对应的是自锁模式。如果T2悬空,T1焊上接地,这时是互锁模式,大家可以根据自己的需求改变输出方式。
我们将T2焊上,将模块的输出方式改为自锁,接下来DIY一个无线遥控开关。为了增加遥控距离,焊上一段大约17cm长的单芯导线。
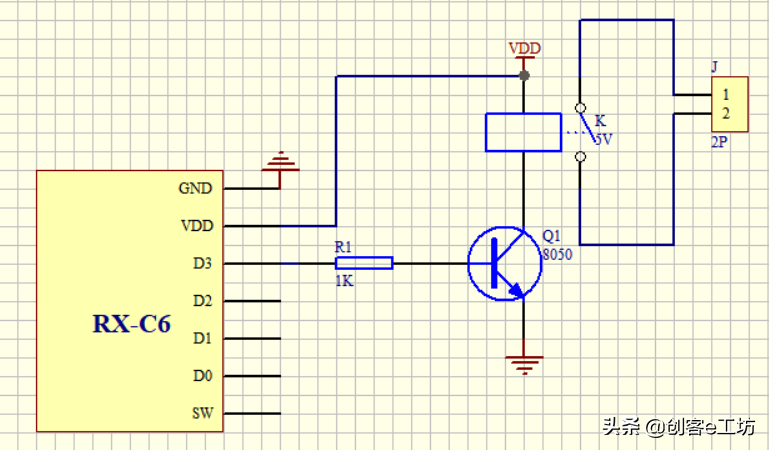
由于这个接收模块的数据脚输出电流很小,驱动能力有限,不能直接驱动继电器,所以我们还需要给它加一级三极管放大电路,如下图:
为了方便供电和安装,我们还需要给接收模块焊一个小底板,把三极管、继电器、接线端子等都安在一块板子上,总的电路连接图如下图:
备齐所需元器件:
焊好小底板后把接收模块插到排母上,也安在小底板上:
这个无线接收模块的供电电压范围是3.3,考虑到其便携性,我用一节3.7V的锂电池供电。
接下来讲讲如何对码,刚开始使用时,遥控器和这个接收模块是不认识的,是陌生人,所以需要让它们相互“熟悉”,这就是对码。短按学习按键两秒,学习指示灯亮一次,此时表示已经进入学习状态,松开学习键,按遥控器任意一个键,指示灯闪烁四次,表示学习成功,并且退出学习模式。
好的,到此为止,一切搞定,接下来就可以尽情玩耍啦,这是一个可以遥控的开关,我们可以用来遥控任何我们想遥控的东西,家里的电器瞬间“智能化”有木有?
安在原来的灯座里,遥控射灯:
关灯
开灯
还可以改造插座:
遥控水泵
哈哈,玩嗨了,很有意思,也很实用。