我这次整的是PFC模块,一个功率不算小的PFC模块。
上面用到了辅助电源,3842做的反激电源,所以标题上挂了个反激。
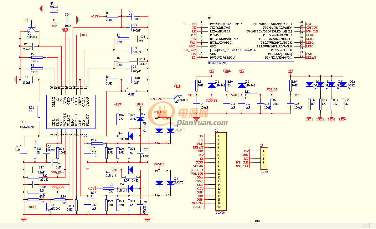
我这次用的是UCC28070,可以说是大名鼎鼎啊。(功率不算小了,我认为双路交错好做一些。)
我这次用的是普通的整流方式,不是无桥架构。按师父(xzszrs)的说法,无桥管子利用率低。
辅助管理部分用的是新塘的单片机,N76E003AT20,主要控制继电器,输入,输出电压检测,温度检测,温控风扇,状态提示等。
这个模块输入不是宽电压。
管子用的是47N60C3,整流桥用威士的4008,因为家里没矿,也没有种香菜,包括IC这些都是从淘宝买来的二手件,你没有看错,UCC28070是二手的,4元一片,47N60C3是二手的,4.33元一个。威士桥,2快钱一个。电解电容,4块钱一个,统统某宝买的,产地:广东汕头陈店。
首贴,先爆部分图片。



说实话,在买这些材料时,买到了假货,47N60C3是假的,没办法。我认为,低于这个价格的货基本是不好用。
先撸个驱动板,到时候先调驱动板。


高清否?无码否?
先把核心的辅助电源撸了,毕竟也是主题之一(反激),参数没算,直接用我做的表格,按表格算的参数干就完了。
EE25,初:次=80:12,初级感量1.2mH,供电绕组17匝,由于次级是±12V供电,还有个负12V绕组,14匝。
表格如下:

实物如下:


板子到手,手工焊接。

更新一下驱动板驱动波形,这也是调试过程中比较重要的环节。




抓了驱动波形,最小到最大占空比的状态,波形稳定。
MS-130125-2铁硅铝环绕的电感,的互感器1:200。

用图说话:
调试时候遇到的奇葩波形。
黄色是Vds波形,蓝色的是输入的电流波形。
调试基本OK,状态及波形。
已调试出最大功率。
说实在的,有些极限了,这里有两种办法解决。
1,换成更大电流的继电器。
2,前面的整流桥换成可控硅半控整流。
技术上我倾向于第二种解决办法。