苹果iPhone12MagSafe磁吸无线充电器充电头网在10月23日已进行过拆解报告。为了让大家对该款无线充有更加全面的了解,充电头网联合CNAS授权的芯片分析实验室西安半导体功率器件测试应用中心,共同对MagSafe磁吸无线充电器进行芯片级的分析。
西安半导体功率器件测试应用中心是国家CNAS授权的第三方实验室,实验室由四个科室组成,分别为半导体测试实验室,主要进行半导体动态、静态、热参数的测试;半导体失效分析实验室,主要进行各类半导体器件的失效分析;半导体可靠性实验室,主要各类半导体器件提供全面的可靠性测试评估;半导体应用实验室,主要从事器件在系统级应用、测试及分析。

苹果MagSafe无线充电器的包装盒仍然是典型的苹果风设计,白色基调,形状方正。盒子正面设有苹果logo、MagSafeCharger和产品外观图,十分简约。

纸盒内部采用纸槽用来放置充电板,中间卡纸固定线缆。整个包装全部纸质化,可以说是苹果环保行动的一个很好体现。

iPhone12MagSafe磁吸无线充电器主电路由两部分组成,分别为USBType-C线头单元电路及线圈发射单元电路。无论是线头部分还是发射部分,整个充电器做工紧凑,体积极小,铝型材后壳,科技感十足。

线圈发射部分外观

线圈发射部分XRAY图
从发射部分的XRAY图中可以清晰的看出16块钕铁硼强磁铁拼装成的环形磁铁,同时线圈、电路板及线圈的焊接点均清晰可见。

USB-C部分外观

USB-C部分XRAY图
从线头XRAY图可清晰看出其电感、线头焊接点,电路板及输出的三颗电容,拆解后经测量其容量为22μF。

USBType-C线头单元解剖后发现其主要IC有两款,分别是同步BOOSTIC和Type-C接口控制IC。该两款IC封装形式均为FC-BGA(FlipChipBallGridArray),该种倒装技术较我们常用的WireBond封装技术的芯片有较好的EMI特性及电性能,同时可将WireBond封装芯片芯片的面积减小30%-60%,这种封装方式特别适合MagSafe磁吸无线充电器这种对产品尺寸要求极高的产品,因此iPhone12MagSafe磁吸无线充电器采用的主控IC均为FC-BGA封装的IC。

BOOST采用TI的IC,丝印为2ASH。TI官网未查到相应型号,根据管脚功能及封装形式推测该IC应该为TI为Apple定制的BOOST升压IC,TI该款IC市场版本型号为TPS61178,为内部集成2颗16mΩ的同步BOOSTIC。有强制PWM模式和轻载PFM两款可选。

BOOST升压ICXRAY图

BOOST升压ICDECAP图
结合XRAY、DECAP图、电路板上测量、TPS61178规格书等信息可确认出其中见三个竖形铜框架分别为该款IC的Vout、SW、GND等功率管脚,从去除框架的的DECAP图中可看出其中导电的三个管脚周围形成的方框是两颗同步升压MOS管,左右两侧为IC的控制及保护电路。

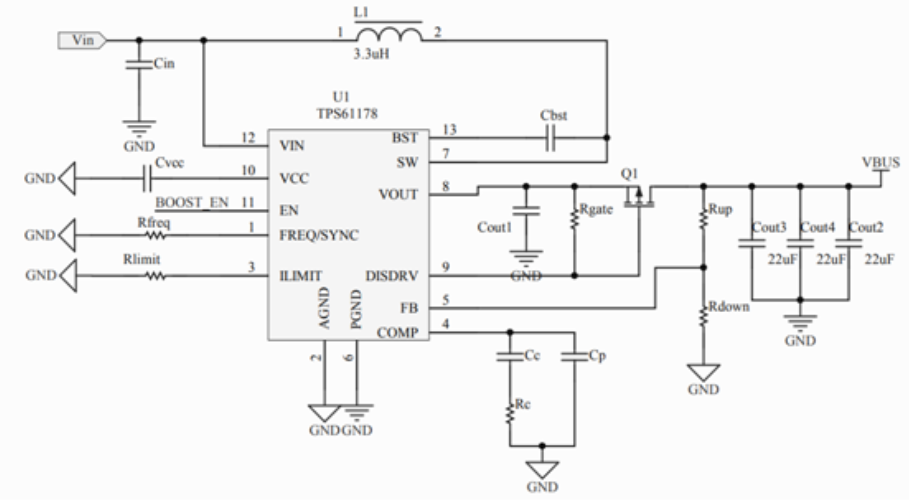
TPS61178的典型应用如上图所示,MagSafe磁吸无线充电器实际使用时电感采用3.3μH的电感,输出采用了3颗22μF的电容并联,取值也与TPS61178典型取值一致。

USBType-C控制器采用的赛普拉斯的CYPD2104,赛普拉斯目前已被英飞凌收购。CYPD2014内部集成了32位的ARMCortex-M0处理器,支持一个Type-C端口,符合PD标准。采用BGA封装,体积极小。

赛普拉斯CYPD2104XRAY图

CYPD2104在线缆上的典型应用图

CYPD2104DECAP图
在升压线头上面,除过上面两个主控IC外,另外还有两颗IC,丝印分别为1324V和2P,这两颗IC的外观及解剖图分别如下:

丝印1324V的芯片和丝印2P的芯片外观

1324VXRAY图

1324VDECAP图

1324VDECAP图
1324V从其DECAP的图片来看,其有大面积铜框架左侧部分很大可能是两颗MOS,右侧则是芯片电路部分,MOS管用于输入过压过流保护功能,保护接口和后级元件不被损坏。

2PXRAY图
丝印为2P的IC则采用相对传统的DFN封装形式,从其XRAY图片可以看到明显的打线。

2PDECAP图

DECAP图片放大
通过DECAP图片看出这颗IC来自安森美,NCP715,低功耗宽输入LDO。XDFN6封装,结合丝印信息判断是一颗3.3V稳压。

线圈发射部分由两部分电路组成,分别是连接认证控制部分和无线充电线圈发射部分,从充电头网之前的解剖图片中可以看出,两部分分别被屏蔽罩盖着。无线充电线圈外侧是NFC线圈。线圈发射部分的控制采用的ST意法半导体的芯片,ST官网在无线充方向应用的发射芯片为STWBC-MC,而本次解剖的型号为STWPSPA1,应该属于ST为Apple定制IC。

该IC直接采用晶圆级封装(WL-CSPWaferlevelChipScalePackage),这种封装的器件成品大小与芯片尺寸相同,与传统封装形式相比,该封装最大程度的降低了封装导致的体积增加,该封装形式的优势与FC-BGA的优势类似;不同的是FC-BGA是关于管脚焊接的工艺角度来说,WL-CSP则是从芯片本身的角度来考虑,本次的线圈主控ICSTWPSPA1则同时用到了FC-BGA和WL-CSP两种技术,从而使得芯片封装的体积最小化,Magsafe磁吸式无线充使用该种封装的器件从而使得体积优势最大化。

STWPSPA1XRAY图

STWPSPA1DECAP图
通过DECAP图可以看出,STWPSPA1芯片右侧内置两颗MOS管,与芯片外置的两颗组成H桥驱动无线充电线圈。
发射端的认证芯片同样采用ST的芯片,为STM32F446MEY6,用于连接认证以及无线充电器其他保护控制功能。

STM32F446MEY6是ST的带DSP和FPU的高性能基础系列ARMCortex-M4MCU,其封装也采用的WL-CSP封装,用于减小封装体积。STM32F446MEY6同样的采用了FC-BGA和WL-CSP两种封装技术,不同的是其芯片表面涂上了一层黑色的涂层,用于保护芯片。

STM32F446MEY6XRAY图
STM32F446MEY6DECAP图
为STM32F446MEY6供电的是一颗MPS的降压芯片,同步整流,采用DFN-8封装。
MPS降压芯片XRAY图
发射线圈旁边还有两颗MOS管,这两颗MOS管为DFN3*3的封装,丝印为06OBU。
06OBUXRAY图
06OBUDECAP图
06OBUDECAP图
这两颗MOS则采用了传统的框架打线工艺,从图片中可以清晰的看到其框架、晶圆、打线等结构。
苹果MagSafe磁吸无线充电器电路设计复杂,体积极小,主控IC均采用了FC-BGA倒装技术,发射线圈部分的IC还采用WL-CSP技术,从而使得MagSafe磁吸无线充电器的电路部分的体积降到最小,iPhone12Magsafe磁吸无线充电器不仅在系统级设计上采用了最新的无线充电技术,在芯片选用上也采用了先进的半导体器件,同时里面用到多款定制规格的IC,整个产品结构紧凑、质感优良、科技感十足。